疫起面对

您的位置:主页 > 行动学苑 > 疫起面对 > 预防篇 >

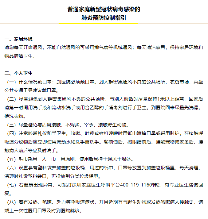
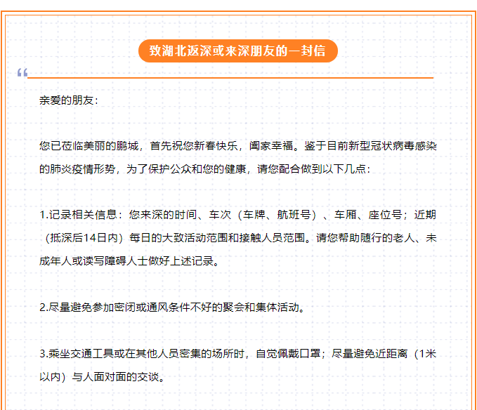
致湖北返深或来深朋友的一封信(内含科普知识)

发布日期:2020-01-29 16:38浏览次数:















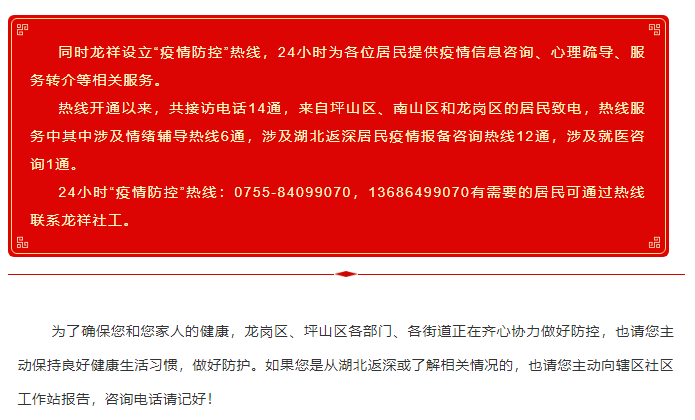
龙岗区各街道、社区咨询电话如下:


来源:

深圳疾控(微信公众号)

深圳新闻网

深圳市龙华区融媒体中心

 

扫一扫 关注龙祥

  • 24小时咨询热线

    服务热线0755-89553669 89553996 89553553

  • Email:1468667115@qq.com

Copyright © 2020-2025 深圳市龙祥社工服务中心 版权所有 地址:深圳市龙岗区龙岗街道平南社区植物园路383号B栋二单元301。 粤ICP备20051284号 网站地图